找回密码
 立即注册
搜索
查看: 381|回复: 0

[8上] (教案一)第14课 中国共产党诞生

[复制链接]

4万

主题

224

回帖

19万

积分

管理员

积分
194640
发表于 2025-10-29 15:26:50 | 显示全部楼层 |阅读模式

cb4a8f07b7347969614adc6e063929f7.png 1 教学分析
【教学目标】
知识与能力
了解马克思主义的传播、中共一大和中共二大的会议内容、全国工人运动的高涨等基本史实。通过中国共产党第一次代表大会内容和意义的教学,引导学生认识中国共产党的性质
过程与方法
运用自学、质疑、分组讨论法,学习中国共产党的成立及其伟大意义
情感态度
与价值观
通过学习中国共产党的成立,使学生认识到中国共产党是中国革命的坚强领导核心,是一个伟大的政党。中国共产党领导中国人民取得民族独立,走向了繁荣富强
【重点难点】
教学重点:马克思主义的传播;中国共产党的成立
教学难点:中国共产党的成立

cb4a8f07b7347969614adc6e063929f7.png 2 教学过程
一、导入新课
(多媒体链接歌曲——《国际歌》片段)中国共产党自从1921年成立后,带领广大人民群众战胜各种艰难险阻,谱写了中华民族自强不息的壮丽篇章。今天就让我们一起学习第14课:中国共产党的诞生,去感受建党初期的峥嵘岁月吧!
二、新课讲授
目标导学一:马克思主义的传播
1.图片展示:展示马克思图片

26453acdeb6b4a06d7741c03b9b55b29.png
2.教师介绍:早期在中国被译为麦喀士,马克思主义创始人。犹太裔德国人,全世界无产阶级的伟大导师、科学社会主义的创始人。主要著作有《资本论》《共产党宣言》。
3.材料展示:
材料:“十月革命一声炮响,给我们送来了马克思列宁主义,十月革命帮助全世界,也帮助中国的先进分子,用无产阶级的宇宙观作为观察国家命运的工具,重新考虑自己的问题。走自己的路——这就是结论。”
——毛泽东
4.教师提问:为什么中国先进分子选择了社会主义?
提示:1917年,俄国十月社会主义革命的胜利,使中国先进知识分子看到了曙光。
5.教师提问:五四运动后马克思主义在中国的传播有哪些方式?
提示:宣传马克思主义的重要人物是李大钊,他发表在《新青年》上的《我的马克思主义观》对马克思作了较为系统的介绍。随后,全国各地建立了许多研究和宣传马克思主义的团体。
6.教师提问:马克思主义是如何与中国工人运动相结合的?
提示:一是,先进的知识分子认识到人民群众力量的强大,二是通过办劳动补习学校和工人识字班提高工人文化水平,组织成立工会。出版刊物向工人阶级宣传马克思主义,启发工人的阶级觉悟。这为中国共产党的成立准备了条件。
目标导学二:中国共产党的成立
(一)中国共产党成立的条件
1.教师归纳:
(1)思想条件:十月革命推动了马克思主义在全世界的传播,对当时的中国产生了重要的影响,促使一些先进的知识分子如李大钊、毛泽东、董必武等学习马克思主义,宣传马克思主义,成为马克思主义者。
(2)阶级条件:辛亥革命前后,中国无产阶级成长和工人运动对比表
项目
辛亥革命前
辛亥革命后-1919年
工人人数
60万
200万左右
罢工规模
几百人
几千人
斗争形式
分散斗争
同盟罢工、联合斗争
斗争目标
多为提高工资,缩短工时,改善劳动条件的经济斗争
转为反帝反封建的政治斗争
(3)组织条件:中国共产党深入民间,与工农民众相结合,宣传马克思主义,在各地建立早期党组织。
(二)中国共产党第一次全国代表大会和第二次全国代表大会
1.学生自主学习:教阅读教材,思考中共一大和中共二大的内容分别是什么?(学生讨论)
提示:
中国共产党第一次全国代表大会
时 间
1921年7月
地 点
上海
代 表
毛泽东、董必武、李达等13位代表
内 容
通过了党的历史上第一个党纲——确定党的名称、奋斗目标及中心工作;成立党的中央领导机构中央局
性 质
中国无产阶级的先锋队
意 义
是中国历史上开天辟地的大事,自从有了中国共产党,中国革命的面貌就焕然一新了
2.教师提问:讨论中共一大和中共二大在党纲上有什么不同?
提示:
中共一大和中共二大纲领比较
中共一大
中共二大
推翻资产阶级政权,建立无产阶级专政,实现共产主义
最终奋斗目标是建设共产主义;制定党的最低纲领,规定在民主革命阶段,党的主要任务是打倒军阀,推翻帝国主义,将中国统一为真正的民主共和国
3.教师总结:1922年,中共二大正确分析了当时中国社会的矛盾,制定了符合中国国情的民主革命纲领,为中国人民的斗争找到了一条正确的道路。
目标导学三:全国工人运动的高涨
1.教师提问:中国共产党成立之后,为了领导和组织工人运动,做出了哪些努力?
提示:设立了专门的机构——中国劳动组合书记部,集中领导全国的工人运动。从1922年初到1923年春,全国共举行大小工人罢工100多次。其中以京汉大罢工最为著名。
2.教师讲述:1923年,京汉铁路工人举行大罢工,将第一次全国工人运动高潮推向了顶峰。在运动中,工人们组织了在共产党领导下的工会,显示了中国工人阶级力量和革命精神,大大提高了工人阶级和共产党在全国人民中的政治威信。
3.教师提问:这场气壮山河的工人运动结果如何?有何经验教训?
经验教训:使中国共产党认识到,必须团结一切可能的同盟者,才能战胜强大的敌人。
4.教师总结:年轻的中国共产党正是带着这些经验教训,投入了以国共合作为基础的国民大革命洪流中。
三、课堂总结
《没有共产党就没有新中国》这首歌唱出了共产党的重要地位。中国共产党的成立是“开天辟地的大事”,是“中国革命历史上重大里程碑”;它的成立使“中国大地出现了新曙光,使中国革命面貌焕然一新。”从此,中国人民在中国共产党的带领之下,走向了一条实现民族独立和解放,人民生活幸福安康的康庄大道。

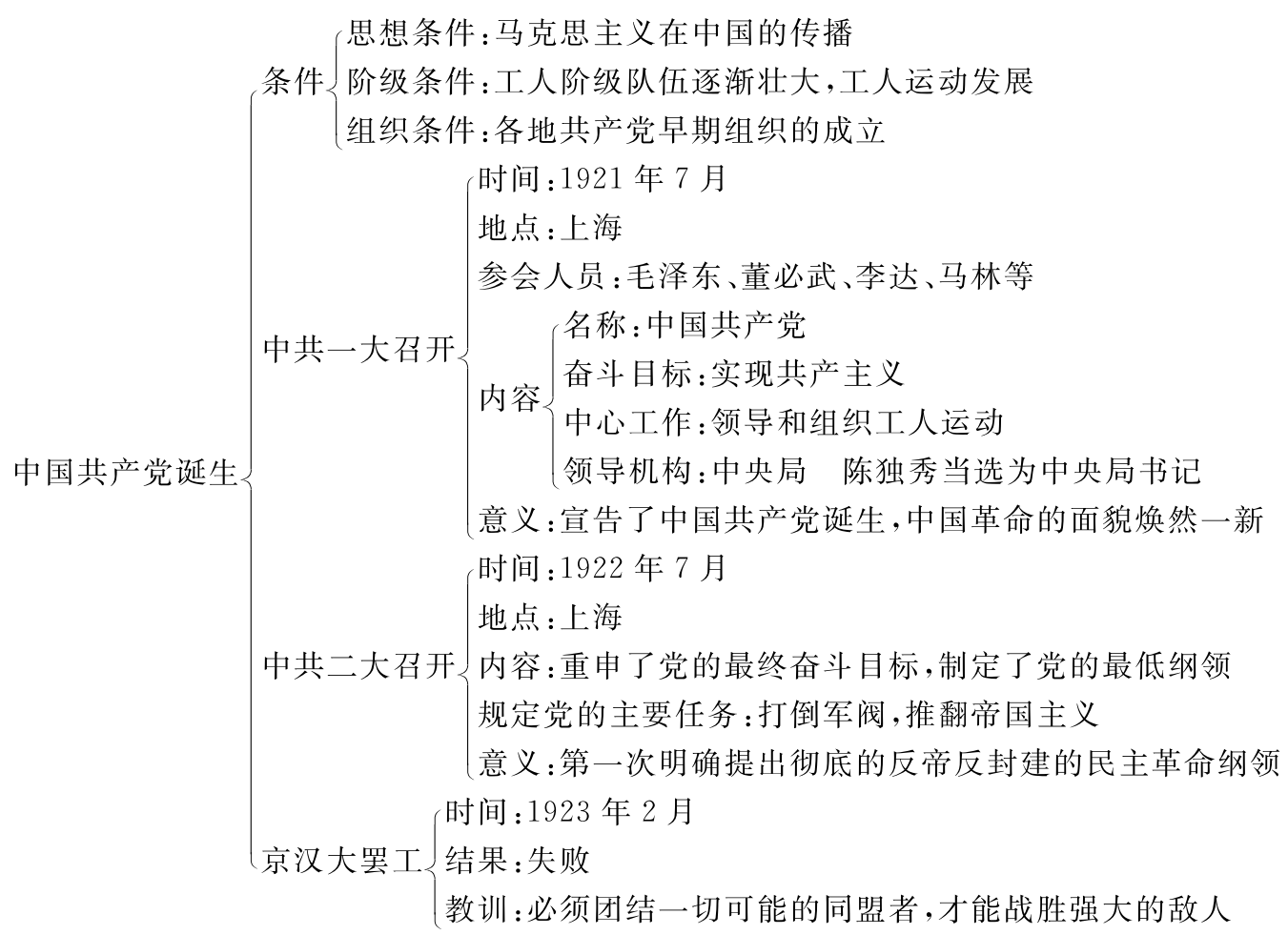
cb4a8f07b7347969614adc6e063929f7.png 3 板书设计

27696f3184a123f4a89aaf08d9de9651.png

cb4a8f07b7347969614adc6e063929f7.png 4 教学反思
“中国共产党诞生”一课是重要的内容,也是考试中容易涉及的重要考点。在本课教学中,成功采用了问题式、小组探究式等多种教学方式,增强了知识点之间的逻辑性,同时也在问题与探究的过程中形成了教学互动,提高了学生参与教学过程的积极性。另外也有一些值得改进的地方,比如对史料的选取、解读要更加明确,知识点之间的讲解要更加灵活,要在以后教学过程中改进,进一步提高自身的教育教学水平。
您需要登录后才可以回帖 登录 | 立即注册

本版积分规则

Archiver|手机版|小黑屋|5432教案网 ( 蜀ICP备2022024372号-1 |川公网安备51152402000101号 )|网站地图

GMT+8, 2026-5-10 00:29 , Processed in 0.736064 second(s), 33 queries .

Powered by Discuz! X3.5

© 2001-2026 Discuz! Team.

快速回复 返回顶部 返回列表