找回密码
 立即注册
搜索
查看: 138|回复: 0

[湘艺版] 07歌唱的艺术处理(第二课时)

[复制链接]

2万

主题

224

回帖

13万

积分

管理员

积分
132909
发表于 2026-2-3 02:08:43 | 显示全部楼层 |阅读模式
第二课时
教学内容
欣赏体验《那就是我》,选唱《祖国,慈祥的母亲》。教学目标
1.欣赏体验《那就是我》,感受歌曲对故乡、对祖国的眷恋之情。
2.通过对比聆听,比较分析不同演唱版本的《那就是我》,引导学生感受不同演唱者对于同一首歌曲在艺术处理方式上的异同,了解歌曲艺术处理的重要性。
3.通过体验歌曲的旋律特点、情感表达以及演唱者对于歌曲的艺术处理方式,掌握歌曲艺术处理的基本方法和要求。
教学重点
掌握歌曲艺术处理的一些基本方法和要求。
教学过程
()导入
1.演唱《菩提树》。
2.复习歌曲艺术处理的基本方法。
设计意图:复习上节课的内容,为下一步学习做铺垫。
(二)欣赏体验《那就是我》
1.欣赏歌曲《那就是我》,体会歌曲的情感。
歌曲通过对故乡的“小河”“炊烟”“渔火”“明月”的绵绵思恋,以及对母亲倾诉情怀,把一个远方游子的拳拳之心表达得淋漓尽致。
提问1:歌曲表达了作者对谁的思恋之情?
《那就是我》歌词可以从多个角度去体会,可以认为这首作品表现的是游子思念母亲的心情,也可以认为抒发的是异乡游子对家乡的深情。同时,歌中所呼唤的“妈妈”,也可以理解成祖国母亲的形象。
提问2:表达对象的不同会不会影响歌曲的情感表达?为什么?
2.分析调式。
歌曲为小调式,旋律抒情优美。
3.介绍混合拍子。
提问:请同学们说说这首歌曲的节拍有什么特点。
混合拍子:由不同的单拍子按照次序组合起来形成的拍子。
4.朗读歌词。
过渡语:这是一首比较特殊的混合拍子的歌曲,属于“吟诵体”抒情歌曲。即节奏较自由,像朗诵一样歌唱,是具有很强抒情性的艺术歌曲。
实践:请同学们尝试以较自由的节奏朗读歌词,抒发歌曲的情感。
设计意图:明确歌曲的情感、调式、节拍特点,为有表情地朗诵歌词、增加歌曲的艺术表现力打下基础。
(三)歌唱的艺术处理1.复听《那就是我》。
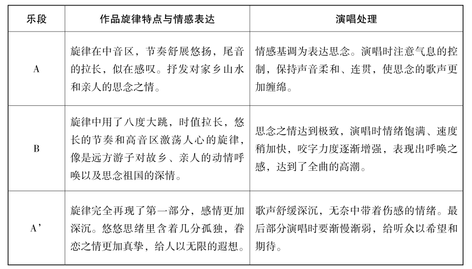
提问:歌曲可以分为几个部分?哪两个部分非常相似?在演唱处理上有什么区别?歌曲为单三部曲式,结构图示为A+B+A’。
2.分析《那就是我》各乐段旋律特点与情感表达,归纳其艺术处理方法。

dc23ff2b23484560105f5797da547408.png
设计意图:通过分析《那就是我》各乐段旋律特点、情感表达以及演唱者对于歌曲的艺术处理方式,有利于学生理解歌曲,掌握歌曲艺术处理的一些基本方法和要求。
()对比欣赏不同版本
播放视频,比较分析不同版本的《那就是我》在艺术处理方式上的异同。1.男声版和女声版对比欣赏。
2.美声唱法与流行唱法对比欣赏。
说说各组中你最喜欢哪位歌唱家的演唱,从音色、力度、速度上说说其演唱特点,以及其对歌曲独特的艺术处理方式。
设计意图:通过对比欣赏不同演唱版本的《那就是我》,丰富学生对于歌曲演唱艺术处理的体验;引导学生欣赏不同演唱者对于同一首作品在艺术处理方式上的异同,了解歌曲艺术处理的重要性。
()拓展与实践
选唱歌曲《祖国,慈祥的母亲》。
1.探讨交流:积极展开讨论,分析歌曲及其创作背景并提出相应的艺术处理方案。
2.实践:尝试以个人或与他人合作的方式自信、有表现力地演唱歌曲。
要求:在演唱过程中准确领会歌曲的情感和内涵,把握歌曲创作者对作品演唱风格的基本要求,完成歌曲的艺术表达。
(六)课堂总结
今天,我们掌握了歌曲的艺术处理方法,今后还需不断地在实践中积累和完善,从而对音乐形成自己的理解和处理方式,演绎出自己的风格特色,才能塑造出鲜明的艺术形象,使歌曲具有较强的艺术表现力和感染力。
您需要登录后才可以回帖 登录 | 立即注册

本版积分规则

Archiver|手机版|小黑屋|5432教案网 ( 蜀ICP备2022024372号-1 |川公网安备51152402000101号 )|网站地图

GMT+8, 2026-3-25 07:35 , Processed in 0.729340 second(s), 33 queries .

Powered by Discuz! X3.5

© 2001-2026 Discuz! Team.

快速回复 返回顶部 返回列表