找回密码
 立即注册
搜索
查看: 113|回复: 0

[湘艺版] 07歌唱的艺术处理(第一课时)

[复制链接]

2万

主题

224

回帖

13万

积分

管理员

积分
132909
发表于 2026-2-3 02:08:58 | 显示全部楼层 |阅读模式
教学案例
歌唱的艺术处理
湖北省武汉市粮道街中学邹莉
第一课时
教学内容
学唱歌曲《菩提树》。
教学目标
1.学唱歌曲《菩提树》,感受歌曲的情感,并结合歌词展开联想,体会游子的思乡之情。
2.通过对比和讨论,分析歌曲不同乐段的特点,逐步感受歌曲调式、调性、曲式结构与情感变化之间的关系,能区分大小调式。
3.尝试对歌曲《菩提树》进行艺术处理,掌握歌曲艺术处理的基本方法。
教学重点
初步了解歌曲艺术处理的方法。
教学过程
(一)情境导人
1.吟诵关于思乡的诗句,体会思乡的情感。
过渡语:古今中外,描写思乡的诗句非常多,今天老师给大家介绍一首德国诗人缪勒的诗歌《菩提树》。
2.欣赏歌曲《菩提树》,简介舒伯特及这首歌曲的创作背景。提问:请同学们说说这首歌曲表达了怎样的情感及思想内涵。
设计意图:通过情境导入,了解歌曲创作背景,使学生能够迅速进入歌曲营造的思乡氛围中。
(二)学唱《菩提树》
1.发声练习。

9ec4fd2a2affb2c2739c1f1c347a9697.png
要求:速度较慢,气息连贯,声音柔和圆润,保持好各音位置的统一。
2.复听《菩提树》,明确大小调式概念。
提问:歌曲可分为几个乐段?引导学生找出各乐段主干音及主音,明确大小调式。
3.分析大小调式转换与歌曲情感变化的关系。
色彩明亮——大调——回忆美好时光。
色彩暗淡——小调——回到痛苦的现实。
4.视唱歌谱,注意大小调式转换时声音的明暗变化。要求:弱起节奏和三连音节奏要唱准确。
5.演唱歌词。
设计意图:通过分析大小调式转换与歌曲情感变化的关系,在唱谱时注意大小调式转换时声音的明暗变化,为进一步掌握歌曲的艺术处理打下基础。
(三)歌唱的艺术处理
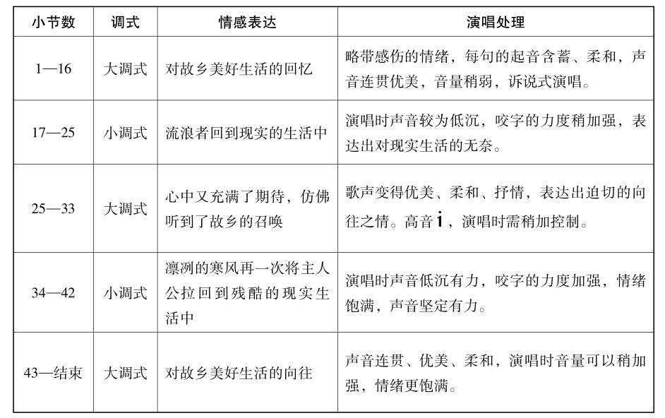
1.分析《菩提树》各乐段的音乐特点,归纳其艺术处理方法。

ed557a61e13915b9ab5034c2fc3fe6bd.png
2.尝试对歌曲进行艺术处理。
注意音色、歌唱状态、咬字吐字及情感表达等方面的调整与把握。3.歌曲艺术处理的基本方法。
要将一首歌曲真正表现好,首先要了解作品的创作背景和情感内涵。其次,要关注歌曲的调式、调性、曲式结构等,这直接关系到歌曲情绪的表现和行腔韵味。演唱时,要运用声音的变化恰当地进行艺术表现,声音的色彩、力度和速度变化也是歌曲艺术处理的重要方式。
设计意图:在分析《菩提树》各乐段音乐特点,归纳其艺术处理方法的基础上进行演唱,有利于学生理解歌曲,快速掌握歌曲的艺术处理方法。
(四)歌曲的二度创作
1.对比欣赏不同版本的《菩提树》。
对比欣赏,感受不同演唱者对作品情感的演绎表达,比较他们在艺术处理上的异同。
2.根据自己对歌曲的理解进行二度创作。
单独或与他人合作的方式,依据歌曲的情感表达特点,提出歌曲演唱艺术处理方案,并能尝试以自己处理的方式自信、有表现力地演唱歌曲。
设计意图:对比赏析不同版本的《菩提树》,让学生明白艺术处理的多样性,并根据自己对歌曲的理解进行二度创作,使学生学以致用,进一步掌握歌曲的艺术处理方法。
您需要登录后才可以回帖 登录 | 立即注册

本版积分规则

Archiver|手机版|小黑屋|5432教案网 ( 蜀ICP备2022024372号-1 |川公网安备51152402000101号 )|网站地图

GMT+8, 2026-3-25 05:57 , Processed in 0.677132 second(s), 33 queries .

Powered by Discuz! X3.5

© 2001-2026 Discuz! Team.

快速回复 返回顶部 返回列表