找回密码
 立即注册
搜索
查看: 79|回复: 0

[人教版] 19(必修1)合金(教案1)

[复制链接]

4万

主题

224

回帖

19万

积分

管理员

积分
197640
发表于 2026-4-1 07:09:46 | 显示全部楼层 |阅读模式
第三章  铁 金属材料
第二节 金属材料
第1课时 合金

9c1f7274c11b0bb87d4a013cbb67ade9.png
(1)结合生活中对常见合金的优良性能的认识经验,阅读教材中合金的结构介绍,了解合金的概念,并能联系纯金属与合金的微观结构解释二者性能的差异。
(2)以铁合金、铝合金为例,能从元素组成上对合金进行分类,并认识不同类型金属材料组成、性能与应用的联系,强化性能决定用途的观念。
(3)通过实验探究铝和氧化铝的性质及转化,认识两性氧化物,丰富对金属多样性的认识,体会实验对认识和研究物质性质的重要作用。
(4)了解储氢合金、钛合金等新型合金,感受化学科学对创造更多新材料以满足人类生活需要和促进科技发展的重要作用。

67635bec85fe5e9db4650196ce629af9.png
【内容分析】
本节内容包括"金属材料"和"物质的量在化学方程式计算中的应用"两部分内容。教材按照"铁合金→铝和铝合金→新型合金"的顺序介绍了金属材料。在第二章的第三节"物质的量"里,教材介绍了摩尔、摩尔质量、气体摩尔体积、物质的量浓度等基本概念,为了分散学习难点,把"物质的量在化学方程式计算中的应用"安排在本节里。
学生在初中学习了合金的概念。本节在介绍金属材料之前,先介绍了合金的结构特点。在介绍铁合金时,教材介绍了生铁和钢,联系实际创设真实情境,配合图片说明了它们的用途,并采取框图的方式重点介绍了碳素钢。教材还介绍了特种钢,并在"资料卡片"中介绍钢中合金元素的主要作用,在"科学·技术.社会"中介绍了2017年我国成功研制的超级钢。另外,结合金属材料的检测,在"化学与职业"栏目介绍了测试工程师这个与化学专业相关的职业。
在介绍铝和铝合金时,由于课程标准中没有要求系统介绍铝及其化合物的知识,因此,教材只从材料的角度简单介绍了铝单质和氧化铝的化学性质。通过实验、比较,得出铝和氧化铝既能与碱反应又能与酸反应,并在此基础上引出两性氧化物的概念。教材紧接着介绍了铝和铝合金的特点及应用。
为了体现金属材料的发展趋势,拓展学生的视野,教材特意安排了"三、新型合金"这部分内容,结合图片介绍了新型材料的应用。在"科学.技术.社会"中介绍了用途广泛的稀土金属。
【教学重点和难点】
重点以铁合金、铝合金为例,能从元素组成上对合金进行分类,并认识不同类型金属材料组成、性能与应用的联系,强化性能决定用途的观念。
难点实验探究铝和氧化铝的性质及转化,认识两性氧化物。
【教学流程】
【问题引入】
【思考与交流1】日常生活中常见的金属材料有哪些?有什么用途?金属材料有什么特性。
【展示图片】铁合金(餐具、防盗网);铝合金制品;铜制品,金、银、铂金等首饰制品。
金属材料:包括纯金属和合金
金属的特性:
1、大多数金属为银白色(铜:紫红色,金:黄色)固体(汞:液体)。
2、有金属光泽
3、具有导电性、导热性和延展性
【设计意图】通过日常生活中常见的金属材料,复习金属的特性。
【思考与交流2】什么是合金?日常生活中使用的金属材料主要是纯金属还是合金?为什么?

bff3deca9a2d29058fa6387c9478ba44.png
合金的概念:由一种金属和其他金属或非金属熔合而成的、具有金属特性的物质。
合金具有许多优良的物理、化学或机械性能,如合金的硬度、熔点不同于其成分金属,可满足不同的需要。
纯金属和合金的微观结构示意图:

0d94a27d3dbaa38f0867e524ab5d0e86.png

5a00f61faaa43b77ca4a8a3141452656.png
【设计意图】了解合金的概念,通过对比纯金属和合金的微观结构,分析纯金属和合金在性能上的差异性,同时促进学生宏观辨识与微观探析素养的形成。
【学习任务一】铁合金
【思考与交流3】(1)联系日常生活中的铁合金用品,谈谈它们的性能。
(2)阅读教材P73-74的内容,铁合金可以分为什么,分类依据是什么?
(3)不同的铁合金在组成上有什么区别,性能有什么不同,各自有什么用途?

a0a7fc513a3b10d81ef288ad30c8273e.png
  • 生铁
性能:硬度大、抗压,性脆、可以铸造成型。
用途:是制造机座、管道的重要材料。
2、钢
  • 碳素钢

f733ac48871916305da62674d1875900.png
(2)合金钢
合金钢也叫特种钢,是在碳素钢里适量地加人一种或几种合金元素,使钢的组织结构发生变化,从而使钢具有各种特殊性能,如强度、硬度大,可塑性、韧性好,耐磨, 耐腐蚀等。
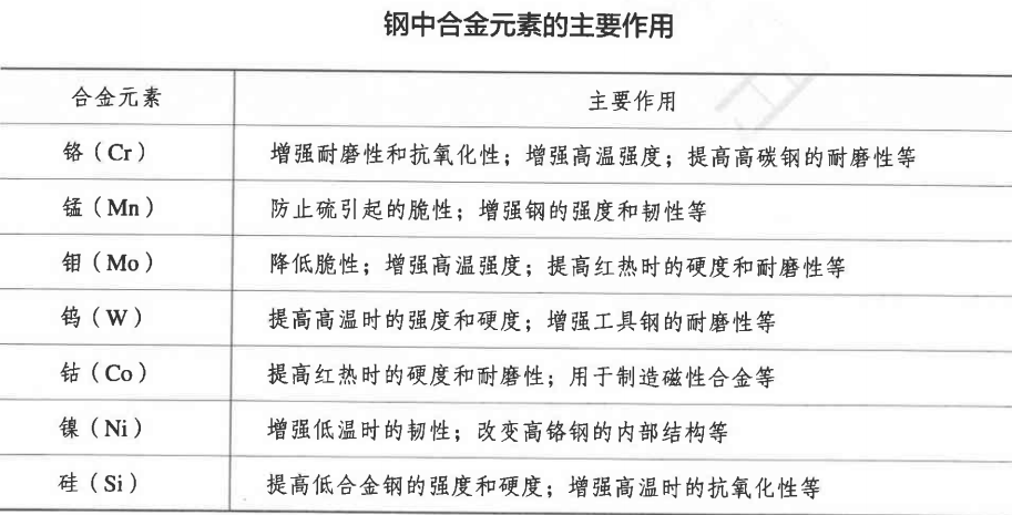
【拓展】阅读教材P74资料卡片——钢中合金元素的主要作用

e2cde0cc901f37a51d4379fb51309865.png
不锈钢
合金元素:主要是铬 (Cr)和镍 (Ni)
性能:在大气中比较稳定,不容易生锈,具有很强的抗腐蚀能力。
用途:生活中常见的医疗器材、厨房用具和餐具等,很多都是用不锈钢制造的;有些地铁列车的车体材质也是不锈钢。

757f3818cf78b28057735c70dcec1deb.png
【思考与讨论】在碳素钢中,由于含碳量不同,高碳钢、中碳钢和低碳钢的性能有很大差异;向碳素钢中加入不同的合金元素,可制得不同性能的合全钢。这对你有什么启示?与同学讨论。

efe088116815932d285ffce926533bfa.png
【设计意图】结合教材的内容,引导学生思考在不同的合金中,合金元素不同,其性能就有差异,进而理解物质的结构决定性能,从宏观与微观相结合的学科素养视角分析与解决问题。引导学生认识到可通过改变合金元素来开发具有新功能的金属材料,以激发学生的创新意识。该"思考与讨论"设置的问题较开放,可从以下几个方面思考研究物质的性能应从研究物质的结构人手,研制新材料的过程中应加强对组成元素的定性和定量研究等。
【拓展】阅读教材P75测试工程师和从超级钢的相关内容
【学习评价】练习1、练习2
【学习任务二】铝和铝合金
【思考与交流】铝容易被空气氧化,但为什么人们日常生活中总喜欢使用铝合金制造的物品呢?
【资料卡片】铝制品的表面处理
在空气中,铝的表面自然形成的氧化膜很薄,耐磨性和抗蚀性还不够强。为了使铝制品适应于不同的用途,常采用化学方法对铝的表面进行处理,如增加膜的厚度,对氧化膜进行着色等。例如,化学氧化 (用铬酸作氧化剂 )可以使氧化膜产生美丽的颜色等。市场上有不少铝制品是经过这种方法处理的。
【实验探究一】Al、Al2O3和盐酸反应
【实验3-4】在一支试管中加入5mL盐酸,再向试管中放入一小块铝片。观察现象。过一段时间后,将点燃的木条放在试管口,你观察到什么现象?
实验现象铝片表面有大量气泡产生,试管壁有发热现象。一段时间后,将点燃的木条放在试管口可观察到淡蓝色火焰。
实验结论铝表面的保护膜和铝均能与盐酸发生反应。
反应原理:Al2O3+6HCl===2AlCl3+3H2O,
2Al+6HCl ===2AlCl3+3H2
【实验探究二】Al、Al2O3和NaOH溶液反应
【实验3-5】在两支试管中分别加入少量的NaOH溶液,然后向其中一支试管中放入一小块铝片,向另一支试管中放入用砂纸仔细打磨过(除去表面的氧化膜)的一小块铝片。观察现象。过一段时间后,将点燃的木条分别放在两支试管口,你观察到什么现象?

c80d0c682f9882b1b44e5bc9fd0d3ed2.png
【思考与交流】对比实验3-4、3-5,你对铝和氧化铝的性质有什么认识?如何除去铝片表面的氧化膜?
【小结】Al和 A12O3均能与酸、碱反应,可以采取酸溶或碱浸的方法除去铝表面的氧化膜。
【设计意图】通过让学生对比打磨过的铝条与未打磨过的铝条分别与同浓度、同体积的NaOH溶液反应产生气泡的速率、体系温度变化等宏观现象的差异,引发对反应本质的更深层次的思考,实现深度学习。
【新概念】两性氧化物
既能与酸反应生成盐和水,又能与碱反应生成盐和水的氧化物,例如Al2O3
【应用】由于Al和 A12O3均能与酸、碱反应,因此铝制餐具不宜用来蒸煮或长时间存放酸性或碱性食物。
【拓展】铝合金
纯铝的硬度和强度较小,不适合制造机器零件等。 向铝中加人少量的合金元素,如 Cu、 Mg、 Si、 Mn、 Zn及稀土元素等,可制成铝合金。铝合金是目前用途广泛的合金之一。
例如,硬铝 (一 种铝合金 )中 含 Cu4%、Mg0.5%、 Mn0.5%、 Si0.7%,它的密度小 、强度高 , 具有较强的抗腐蚀能力 ,是制造飞机和宇宙飞船的理想材料。
【学习评价】练习3、
【学习任务三】新型合金
1、储氢合金
阅读教材P77-78,思考以下问题:
(1)氢能的利用关键要解决什么问题?
(2)储氢合金的储氢原理是什么?
储氢合金是一类能够大量吸收H2,并与H2结合成金属氢化物的材料。具有实用价值的储氢合金要求储氢量大, 金属氢化物既容易形成,稍稍加热又容易分解,室温下吸、 放氢的速率快。
2、其他新型合金
例如:钛合金、耐热合金和形状记忆合金广泛应用于航空航天、生物工程和电子工业等领域。
【学习评价】练习4

c8de38b1e852e1e56e287c67177619dc.png
【生活情景素材】
【展示图片】

3b30aa7138bcaafaa5cdd5a53cf5705b.png

5b5964872942632ca301b620cd489358.png
【问题情景素材】
1、日常生活中常见的金属材料有哪些?有什么用途?金属材料有什么特性?
2、什么是合金?日常生活中使用的金属材料主要是纯金属还是合金?为什么?
3、(1)联系日常生活中的铁合金用品,谈谈它们的性能。
(2)阅读教材P73-74的内容,铁合金可以分为什么,分类依据是什么?
(3)不同的铁合金在组成上有什么区别,性能有什么不同,各自有什么用途?
4、思考与讨论:在碳素钢中,由于含碳量不同,高碳钢、中碳钢和低碳钢的性能有很大差异;向碳素钢中加入不同的合金元素,可制得不同性能的合全钢。这对你有什么启示?与同学讨论。
5、铝容易被空气氧化,但为什么人们日常生活中总喜欢使用铝合金制造的物品呢?
6、阅读教材P77-78,思考以下问题:
(1)氢能的利用关键要解决什么问题?
(2)储氢合金的储氢原理是什么?
【实验素材】
1、【实验3-4】在一支试管中加入5mL盐酸,再向试管中放入一小块铝片。观察现象。过一段时间后,将点燃的木条放在试管口,你观察到什么现象?
2、【实验3-5】在两支试管中分别加入少量的NaOH溶液,然后向其中一支试管中放入一小块铝片,向另一支试管中放入用砂纸仔细打磨过(除去表面的氧化膜)的一小块铝片。观察现象。过一段时间后,将点燃的木条分别放在两支试管口,你观察到什么现象?
【使用建议】该实验中,盐酸的浓度应稍大,如可用6molL的盐酸。铝片不宜太纯,因为要保证一定的反应速率和有足量的氢气产生。另外,所用试管应细而长。可以加上一个带导气管的单孔塞,再点燃生成的气体。也可采用爆鸣的检验方法。
【练习素材】
1、生铁的熔点是1100 ~1200 ,则可推断纯铁的熔点是
(  )
A.1085      B.1160       C.1200                D.1535
【答案】D
解析:合金的熔点低于成分金属的熔点。生铁为合金,熔点是
1100~1200 ,铁的熔点应高于1200 ,D正确。
2、下列有关铁和铁合金的说法错误的是        (  )
A.生铁比铁软
B.铁有良好的导热性
C.钢是铁的合金
D.铁在潮湿的空气中容易生锈
【答案】A
3、(P80教材习题3)向一个铝质易拉罐中充满CO2,然后往罐中注人足量的浓NaOH溶液,立即用胶布封严罐口。一会儿听到罐内发出 “咔、咔”的响声,且易拉罐变瘪;再过一会儿易拉罐又鼓起来恢复原样。请完成下列空白。
(1)易拉罐变瘪的原因_______________________________________________________,反应的离子方程式为_______________________________________________________。
(2)易拉罐又鼓起来的原因是________________________________________________,反应的离子方程式为_______________________________________________________。
【答案】(1)CO2和NaOH溶液反应,导致易拉罐内压强变小;CO2+2OH====CO32-+H2O
(2)Al和NaOH溶液反应产生H2,导致易拉罐内压强又变大;2Al+2OH+2H2O===2AlO2+3H2
4、(P80教材习题9)我国发行的第五套人民币中,l元 、5角 和 1角 硬币的材质分别为钢芯镀镍 (1元 )、 钢芯镀铜(5角 )和铝合金 (1角 )。 请查阅资料,讨论选择铸造硬币的金属材料时应考虑哪些因素。
【答案】(提示:选择铸造硬币的金属材料时,应该考虑的因素有硬度、价格、光泽、耐磨性、耐腐蚀性、易加工程度等)
您需要登录后才可以回帖 登录 | 立即注册

本版积分规则

Archiver|手机版|小黑屋|5432教案网 ( 蜀ICP备2022024372号-1 |川公网安备51152402000101号 )|网站地图

GMT+8, 2026-5-26 12:11 , Processed in 4.781677 second(s), 32 queries .

Powered by Discuz! X3.5

© 2001-2026 Discuz! Team.

快速回复 返回顶部 返回列表